關于2023年度“湖南省環境保護科學技術獎”獲獎項目和“湖南省環境保護青年科學技術獎”獲獎人員的
公示
各會員單位:
根據《湖南省環境科學技術獎勵辦法》、《關于組織申報2023年度“湖南省環境保護科學技術獎”、“湖南省環境保護青年科學技術獎”的通知》(湘環學(2023)10號)等文件的有關要求,經申報、推薦、報獎公示、專家分組初審,湖南省環境保護科學技術獎勵委員會審議并投票表決,產生了2023年度“湖南省環境保護科學技術獎”獲獎項目名單(詳見附件一)和“湖南省環境保護青年科學技術獎”獲獎人員名單(詳見附件二)。為體現公平、公正、公開的原則,加強社會監督,現將擬授獎項目和人員予以公示。
公示期為2024年1月25日—2024年1月31日,任何單位或個人對公示項目持有異議的,應在公示期內寫明提出異議的事實依據,以書面形式向湖南省環境保護科學技術獎勵工作辦公室(湖南省環境科學學會秘書處)提出。湖南省環境保護科學技術獎勵工作辦公室將按照《湖南省環境科學技術獎勵辦法》等的有關規定,對異議內容進行核實、查證。公示期滿后,對無異議的項目或雖有異議但查證后仍符合授獎條件的,予以授獎。
聯 系 人: 馮 源
聯系電話:0731-85690169
13786162719
聯系郵箱:hnshjkxxh@163.com
附件一:2023年度“湖南省環境保護科學技術獎”獲獎項目名單
附件二:2023年度“湖南省環境保護青年科學技術獎”獲獎人員名單
湖南省環境科學學會
2024年1月24日
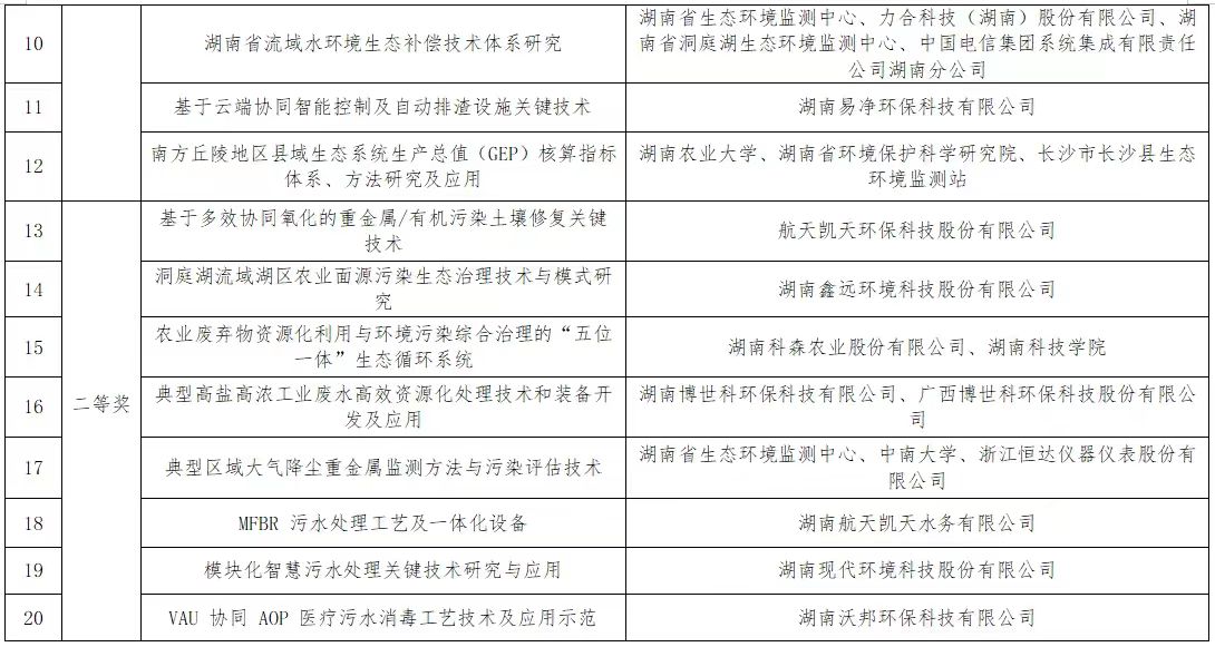
2023年度“湖南省環境保護科學技術獎”
獲獎項目名單



2023年度“湖南省環境保護青年科學技術獎”
獲獎人員名單



